Dr. Roy C. Davies Calm Technologist

Reality2 Creator Mixed Reality Expert Strong Ideas
The greatest achievement of humankind is to be able to think and propagate ideas.

All that we leave behind us are the ideas we helped grow during our lifetimes.

For the future of humankind, we must all learn to grow strong ideas that benefit our societies and the planet.
About

People, technology, strong ideas

Dr. Roy C. Davies

A contemplative engineer with both academic and business experience who solves technical problems and helps other people solve theirs. Trained as a computer scientist with aspirations toward cognitive science and behavioural psychology - virtual reality was the perfect marriage of the technical and human fields.

Co-founded a VR research centre at Lund University, Sweden that ran for twelve years, pioneering the use of virtual environments for brain injury rehabilitation. Built a virtual coffee-brewing task on a DOS PC to help traumatic brain injury patients relearn daily activities - one of the earliest practical applications of VR in healthcare.

Returned to New Zealand. Co-founded Imersia, an AR/MR platform company. Currently at the Smart Digital Lab, University of Auckland, and building Reality2 - a decentralised mesh protocol for calm, adaptive technology.

Journey

MSc in Computer Science (Auckland) → Lecturer at AIT → PhD at Lund University, Sweden (cognitive science, VR, human factors) → Co-founded VR research centre at Lund (12 years) → Back to NZ: Nextspace (Right Hemisphere) → Co-founded Imersia (AR/MR platform)

Now, in parallel: Smart Digital Lab, University of Auckland + Industry Advisor at academyEX + Co-founder, Mariko EarthGrids + Creating Reality2

Calm technology

Technology that works quietly until it's needed. Adaptive rather than universal - you can't design for everyone, but technology can adapt to the person using it.

Methodology

Growing Strong Ideas

We evaluate ideas as 'good' or 'bad' based on personal values. But first, an idea must be grown to full strength - finding all its weaknesses, casting aside those that aren't strong enough.

In science: conjecture and refutation (Karl Popper). In open source: the pull-request process. In business: the lean startup. Common to all - formulate an idea, then test it to breaking point.

If the idea continually survives attempts to refute it, it is a strong idea. If it does not, we learn and try again. It is critical that a wide range of viewpoints are covered - ideally by a diverse group with a variety of world views.
The Story of Hine - slide 1 of 33
1 / 33

The Story of Hine - an illustrated guide to growing strong ideas

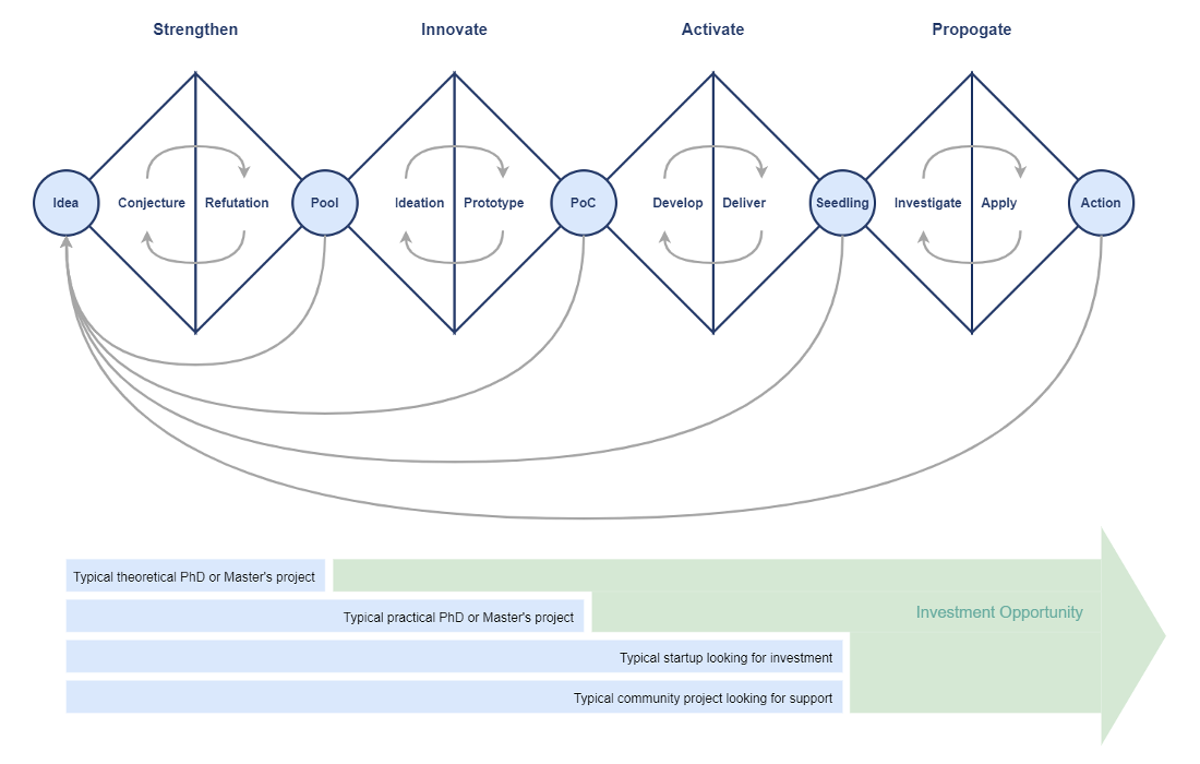
Framework

The Quadruple Diamond

A way to take an idea from someone's head to a working product. Based on the double diamond, enhanced with lean startup thinking. Each diamond expands (explore widely) then contracts (decide and focus). Each inflection point: discard, go back, or press on.

The Quadruple Diamond Methodology

Strengthen

Ideas start in someone's head. Strengthen through debate, testing, and finding all the ways it may fail.

Innovate

Build a proof of concept. Test underlying concepts in real situations with real stakeholder feedback.

Activate

Develop a first release that supports long-term goals. Not the quickest solution - one you can build on.

Propagate

Reaching stakeholders is itself building strong ideas. Scientists publish, founders pitch, artists perform.

Current Project

Reality2

We accept too many frictions in how our devices connect and prove who they are. Passwords, pairing screens, login walls, cloud dependencies. Reality2 removes them. Devices in a trust group recognise each other through cryptography. If you're a member, you're in. No passwords, no pairing, no cloud in the middle.

Technology that disappears

One Rust codebase runs on a $5 microcontroller, a phone, a laptop, or inside your browser. Devices find each other over BLE, WiFi, or LoRa - whatever transport is available. Routes strengthen with use and fade when idle. The connectivity and intelligence are emergent properties of devices simply being present.

Code

Projects and Open Source

I program in many languages and have built systems across VR/XR, IoT, distributed platforms, and the web. I like building digital agent platforms most.

Reality2

Decentralised mesh protocol for trust groups. Multi-transport, end-to-end encrypted, emergent networking.

rustwasmelixir

Mariko EarthGrids

Environmental monitoring for communities. Real-time water levels, flood warnings. Built on R2.

r2loraiot

Imersia

AR/MR platform with AI analytics. Lotto NZ 3D scratch tickets, Tamaki Herenga Waka Festival AR.

araierlang

Reality2 v1

Previous generation: Elixir runtime, GraphQL API, Godot/Unity clients.

elixirgodotunity

VR Endless Forest

WebXR infinite procedural forest. Day/night cycles, spatial audio, wildlife. Human-AI collaborative build.

webxrthree.jsai

Svelte Fomantic UI

Svelte component library for Fomantic UI.

sveltetypescript

OpenXR UX Unity

Base UX framework for OpenXR applications.

c#unity

Smart Digital Lab

Digital twins, IoT, mixed reality for engineering. University of Auckland.

vr/xriotdigital twins

Languages

RustElixirErlang TypeScriptPythonC C++C#Java SwiftSmalltalkEiffel PascalForthFortran COBOLBASICGDScript

Also fascinated by human languages: Swedish, some French, some te reo Maori.

Connect

Find Me

Reality2reality2.ai
Mariko EarthGridsmarikoearthgrids.com